2022年12月20日 14:29
2022年中国城市规划学会详细规划学术委员会年会于2022年12月3日隆重召开。年会的主题“实践•学理•创新:中国式现代化目标下详细规划探索”,指导单位为中国城市规划学会,主办单位是详细规划学术委员会(下简称“详规委”),由禁漫天堂
、广州市城市规划编制研究中心承办。年会的线下会场为禁漫天堂
、广州市岭南规划大厦,结合线上会议室进行,参会人员达150人,学会线上直播平台及其他直播平台总观看人数超2万人。
年会为实现中国式现代化目标,坚持创新、协调、绿色、开放、共享的新发展理念,聚焦城乡发展的目标传导、过程规划、空间管治,总结地方详细规划的“实践”经验,探究详细规划的“学理”;围绕国土空间规划体系下的公共政策转型、详细规划的技术改革、未来城乡规划人才培养趋势,开展理论与实践领域的学术活动。
年会开幕式由详规委主任委员吕传廷主持,出席本次年会开幕式的嘉宾有:中国城市规划学会理事长,住房和城乡建设部总经济师,杨保军先生;自然资源部国土空间规划局局长,张兵先生;中国城市规划学会副理事长,全国工程勘察设计大师,北京建筑大学禁漫天堂
院长,清华大学建筑学院教授,张杰先生;中国城市规划学会常务理事,自然资源部国土空间规划局副局长(挂职),北京市规划和自然资源委员会党组成员、副主任,杨浚女士;广东省自然资源厅,总工程师,朱国鸣先生;广东省住房和城乡建设厅党组成员、副厅长,杨清淦先生;同时,特邀了中国人民政治协商会议广东省委员会副主席,张少康先生,他因公务在身,委托了杨清淦副厅长参加了我们的线上会议;广州市规划和自然资源局党组成员、总规划师,华而实女士;禁漫天堂
副校长,傅继阳教授。
开幕式线上嘉宾合照(部分)
开幕式中,傅继阳副校长代表禁漫天堂 对年会的召开表示诚挚的祝贺,向参会领导、专家、学者表示热烈的欢迎!他指出禁漫天堂 始终坚持与国家和时代的发展同向而行,紧抓国家推进“双一流”建设、广东省和广州市高水平大学建设的机遇,坚持立足立德树人的根本任务,坚持科研创新的四个面向,聚焦新工科、新文科、新师范建设,主动对接广州和粤港澳大湾区建设。他认为本次年会为禁漫天堂 提供了一次很好的学习机会,学校将以此为契机,与各位专家建立更加密切的联系,共同推进禁漫天堂 的发展。

禁漫天堂
线下会场中傅继阳副校长的开幕式致辞
致辞环节结束后,由中国城市规划学会城市设计学术委员会主任委员、中国城市规划设计研究院原总规划师朱子瑜先生,作主旨报告《我国详细规划的回顾与展望》;自然资源部国土空间规划局副局长(挂职)、北京市规划和自然资源委员会党组成员、副主任杨浚女士作主旨报告《国土空间规划体系下的北京控规实践》;清华大学建筑学院城市规划系主任武廷海教授作主旨报告 《中国传统规画与人居规制》;广州市城市规划编制研究中心主任蔡小波女士作主旨报告《新时代广州市详细规划探索实践》。

李建军院长在作主旨报告
主旨报告环节中,中国城市规划学会理事会理事、我院院长李建军教授作了题目、为《详规层面的空间风险测评与适应性规划》的报告。该报告是禁漫天堂
依托学校“重大基础设施安全+智慧运维创新枢纽”,我院“大湾区建成环境风险适应性设计研究中心”所形成阶段性科研成果。
李建军在报告中强调中国式现代化是人与自然和谐共生的现代化,详细规划应当坚持把人民的长远利益放在首位,基于人民日益增长的美好生活需要,对规划场地的空间风险进行科学测评,并对风险做出准确响应,实施适应性规划策略,以实现生态文明和经济、政治、文化、社会建设五位一体,建构人与自然、历史与现代和谐共生的人类文明新形态。进而提出了详细规划层面空间风险测评与适应性规划研究的目标:建立适应多元且多源风险的国土空间规划理论;从规划角度降低直至消除空间潜在风险对日常工作生活的影响;从地块整体寻找规划设计措施,节约排除风险的建设和运维成本。搭建了相应的研究技术路线,并介绍了其团队在城市交通声振、城市雨洪、城市高温热浪风险测评与适应性规划三个方面开展的研究和实践。
关于城市交通声振环境风险测评与适应性规划。李建军认为在十八大以来我国在交通基础设施建设上取得了许多突破性成就的基础上,国家战略仍将大力发展各类交通基础设施,如粤港澳大湾区要打造成“轨道上的大湾区”。交通基础设施在带来种种“利”的同时,也随之产生“弊”,振动和噪声(以下简称“声振”)就是不可忽视的“弊”,过量的声振会给人的生理心理造成伤害,还会影响精密仪器、设备的运行精度,对建筑尤其是古建筑产生破坏作用。国家对此早有重视,出台了多部法律、规范、标准,制定了限制性标准。然而,如何达到这些标准?目前主要是从源头控制,即从轨道、道路设计等方面寻求减排措施;或聚焦末端,通过建筑结构隔减声振、建筑外围护设计等措施减振降噪,即停留在单体建筑设计层面。规划层面却鲜有作为。是城市规划对消除声振没有作用吗?已有研究指出,土地利用类型、路网形态、道路面积密度、交叉口密度、住区形式、街区封闭度、空间开敞度、景观形态指数、街道高宽比、建筑密度等很多城市规划变量与声振作用相关。但这些成果仅依赖很少的采样点,主要基于噪声投诉率、空间噪声级衰减展开研究,且多停留于相关性分析,并未触及声振测评、预评方法及减振降噪技术研究。无怪虽有些规划实践采用设置隔离带,或通过建筑布局等方法减少声振影响,但实际效果却只能留待建成后检验。因此,有必要对噪声与振动在详规地块层面的传播与作用机理,以及规划要素对声振环境的反馈作用机制展开研究,以建构科学有效的适用于详细规划的空间声振风险测评及其适应性规划理论和方法。
李建军提出的城市声振风险测评研究框架,通过研究振动和噪声的源头特性,揭示声振源特性并提出振源动荷载简化模型;量化分析地形地貌、自然景观和建筑等城市规划要素对声振传播的影响,阐明声振传播规律;建立振动和噪声强度预测模型——对给定场地由城市交通引起的振动峰值响应及噪声强度分布的预测方法,并图形化绘制出等振线和等噪线。再综合运用社会学调查分析、实测、实验等方法,通过研究城市交通声振对精密仪器、精密设备、历史建筑、动植物生态环境,以及对人们生活、工作及身心健康的影响、损伤和干扰程度,识别不同功能对城市交通声振的耐受限值(具有差异性),进而搭建适应城市交通声振环境的城乡规划理论。其研究将噪声和振动一体化思考,建立了声振一体化风险评估模型,综合考虑交通声振风险的多源性、复杂性。会上报告了“基于精密仪器需求的校园声振风险测评与规划响应”“基于人居环境提升的住区声振风险测评与规划响应”“量化研究城市要素对声振传播的影响并阐明传播规律”“高速地铁线路对沿线功能区的声振影响测评”“声振一体化风险评估模型”等多项研究成果。在“基于精密仪器需求的校园声振风险测评与规划响应”研究中,鉴于学校拟在一个长边临规划拟建地铁线路、距离地铁线路最远约600米的狭长地块,布局发展新材料、新装备、新制造等新工科以及生命科学等领域,对实验室和实验设备具有高、精、尖的要求,李建军研究团队通过建立模型,对拟建地块未来声振环境进行全域声振仿真预测,识别出声振放大区,并发现若不采取措施,地铁线产生的振动速度级在全地块范围内将远超过精密仪器容许的限值,无法满足学校布局发展新材料、新装备、新制造等新工科以及生命科学等领域对实验室和实验设备提出高、精、尖的要求。因此,为提高校园整体声振环境品质,研究团队在规划层面提出两项减振降噪措施:一是在临地铁线一线设置综合声振隔减带,对地铁引发的声振的传播路径施加干扰,改变地块内的声振强度分布,整体上降低地块的声振强度,消除放大区;二是基于使用功能,研判拟建建筑对声振的敏感性差异,根据差异性布置在采取措施一之后的适宜的声振强度区。其余数项研究均通过对现场有限点的实测,建构适用于其所在区域的声振测评模型,通过对大型居住区、城中村、酒店群等地区进行声振分布仿真预估,所建构的模型可以通过声振仿真技术,准确可靠地预估整个区域的声振风险,为区域内的后期项目规划提供依据,并指导已建部分的更新改造。
关于城市内涝风险测评与适应性规划。致力提高城市韧性,研究测评和回应内涝风险的规划路径,正视内涝风险受系统内外影响的高度不确定性,规避常规水文水力模型和多准则分析方法的不足。传统的空间决策等方法往往需要单独建模或代理变量,因而增加额外的复杂度、不确定性和主观性,难以满足国土空间规划需要的困境。李建军团队运用智能模型自动学习的数据驱动方法,进行风险解析和模拟高度异质性的城市中致灾因子、孕灾环境和承灾体的复杂相互作用关系。在探讨了不同时空尺度下的城市水文韧性增强机制与灰绿耦合调控路径,包括区域尺度下的基于贝叶斯分类的城市群内涝风险测评、城市镇街单元中的绿色基础设施供需评估与优化、城市子集水区及社区单元的灰绿耦合韧性优化的空间配置,以及牟定低影响开发措施的设计参数和绩效研究的基础上,探索适用于详细规划的内涝风险适应性规划路径。
通过建立响应风险的未来情景模拟来有效识别风险发展的不确定性,以判断近期规划对远期环境的潜在影响。在与南洋理工大学的一项合作研究中,提出基于典型溶度路径-共享社会经济路径和城市发展强度情景的三维矩阵情景模拟,用以评估城市发展和气候变化等外部压力源对城市水文的影响程度。以当时的新加坡裕廊西和欧兰园以及深圳市的高密度城市环境为例,识别了外部影响的可能胁迫区间,获得了有价值的发现。与同济大学的一项合作研究以上海市黄浦区为例,建立了XGBoost比较模型,通过数据驱动方法解析了城市社区单元在不同降雨条件下的风险组成,解耦出在水文水力模型中往往被忽视的城市建筑形态的胁迫影响。通过对基于可解释性的解耦算法研究,比如Shap值对不同情景下风险主控要素的胁迫或抑制作用进行排序,可以敏锐地把握风险主控要素的优化区间,例如容积率和建筑排布紧凑度的优化区间的阈值及偏移方向和程度,可为详细规划提供建设界面的指标依据。另外,按照“风险机理-影响测评-系统优化”研究路径,以广州市珠江新城(典型高密度城市环境)为对象,以韧性增强为导向,展开一系列灰绿耦合空间配置的优化研究,探索灰绿耦合调控路径,兼顾灰色基础设施的经济性、可靠性和绿色基础设施的多功能性、灵活性,较原本单一的解决方案涉及更为复杂的组合方案和性能量度指标,耦合优化的复杂性和困难程度更高。构建的灰绿基础设施协同优化方法,围绕高密度城市环境现实场景的约束条件,测试不同分布式网络的灰绿耦合系统在满足水力可靠性要求下的最经济方案,开发了基于图论的灰色网络优化,实现了整合遗传算法寻优的灰绿耦合同步优化。研究中也证实了有更多出口的分布式网络的灰绿耦合系统,往往会具备更加经济的成本和更好的水文绩效。团队正在研究效率更高的配置优化方法,引入更为广泛的韧性指标,不仅响应外部的城市发展和气候变化的压力,同时关注灰绿耦合系统自身的不确定性,包括灰色系统可能出现的网络堵塞、崩溃等情况,以及绿色基础设施长期工作下的性能衰退等情况。开发的面向灰绿耦合系统的全局韧性评估模型,可以将上述不确定性纳入性能评估和空间优化当中,以支撑最后的决策方案。在努力寻求灰绿耦合方案优化解的同时,团队着手研究面向时空动态变化的耦合优化方法,在空间配置逻辑中建立了两种截然不同的规划逻辑——正向规划和反向规划。正向规划是目前的常规规划路径,按阶段逐步实施,灰绿耦合系统不断递增的加法设计;反向规划在初始决策中牟定最终实施状况进行空间配置,实施过程中逐阶段反向递减的一种减法设计。开展这项研究的初衷是因为空间规划和城市发展本身是一个动态过程,静态的唯一解可能并非最有效的实施方案。上述两种路径下,基础设施的配置结构、成本和性能显然会出现差异。在同香港科技大学的合作研究中,以香港科技大学广州校区今后20年校园空间规划为例,比较了正反向动态规划路径下灰绿耦合的韧性性能差异,结果发现正向规划仍然表现出更为稳健和经济的性能。但值得注意该校园容积率较低,有大量开敞空间可支撑加法设计,高密度的城市环境下很有可能减法策略会有其灵活、甚至不可替代的优势,有关研究已在展开。
关于城市高温热浪风险测评与适应性规划。针对高温热浪事件的致灾风险,以岭南地区(高温高湿气候典型地区)为研究对象,开展气候适应性空间规划研究,以降低热浪强度和风险发生。根据城市高温风险及其空间差异性、局地气候分区、高温风险空间特征、城市规划指标与高温风险关联提出了气候适应性空间规划策略。报告介绍了在基于局地气候分区框架的城市高温风险评估与适应性规划、基于岭南地区气候特点的适应性规划设计措施等方面的研究成果,运用软件模拟空气温度、相对湿度、风速、太阳辐射等环境热舒适度数据,在一些城市更新案例中,模拟结果可准确评估更新改造前后的状况。
最后,李建军总结了“详细规划+规划许可”制度下,详细规划要落实对总体规划的传导,更要解决本层面应解决的问题——实现落地。“落地”是“适地”的过程 + 格局,“适应”是城乡规划的基本原理之一,城乡空间涉及的风险因素多,作用机理复杂,声振、雨洪、热浪风险等等很多方面,都需要相应的规划应对。



李建军教授主旨报告发言中
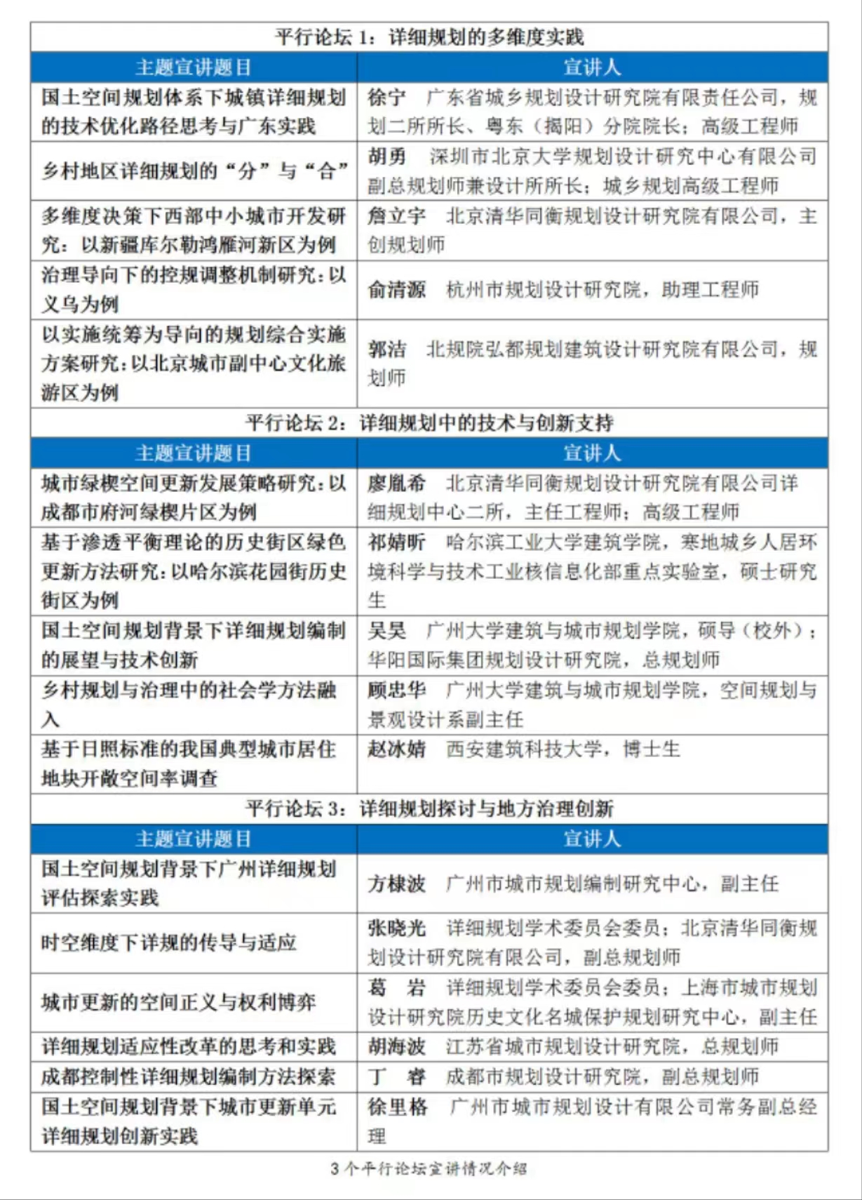
当天下午,进行3场平行论坛,分别是“详细规划的多维度实践”、“详细规划中的技术与创新支持”和“详细规划探讨与地方治理创新”。在平行论坛2:详细规划中的技术与创新支持中,我校兼职教授,禁漫天堂
空间规划与景观设计系主任温春阳担任学术召集人。
温春阳主任在主持平行论坛2
同时,我院空间规划与景观设计系副主任顾忠华,介绍了《乡村规划与治理中的社会学方法融入思考与实践》。报告内容是她依托我校“地理空间信息与智慧生态环境”交叉创新平台,和她主持的国家社会科学基金等科研项目的部分成果。她指出新的国土空间规划体系对乡村规划提出了新要求和新挑战,传统的乡土逻辑和后现代语境下乡村的混杂性要求乡村规划与治理融合多学科的方法与工具。其次,从方法论和方法工具两个层面阐述社会学的融入路径,有助于全面了解民意和建立纾解民困的渠道,并构建了社会学融入的理论框架。再次,结合乡村规划过程中村民参与及乡村治理中多元主体利益协调的实践案例进行分析,得出社会学方法的融入对于完善国土空间规划理论体系与实践发展,改变囿于空间和技术的传统思路,使乡村规划这一政策工具更多地关注村民,以人为中心,提高乡村规划的社会效益,实现乡村高质量发展,具有积极意义。
顾忠华在作主题宣讲
平行论坛2线下会场

经过三场丰富精彩的平行论坛后,吕传廷主任委员主持了闭幕式环节。张杰副理事长、李建军院长、姜省副院长、陈锦棠副院长及众师生参加了闭幕式。闭幕式上吕传廷主任对各位领导、嘉宾的致辞表示衷心感谢,张杰副理事长也代表中国城市规划学会感谢各位专家学者一直来关注城乡规划领域的发展,让大家明确了在新时代的控制性详细规划的历史的使命担当和未来研究的方向,更加清晰地把握当下研究的热点;同时他感谢大家怀着高涨的热情通过线上和线下方式参与到年会活动,2022年中国城市规划学会详细规划学术委员会年会在热烈的掌声与对未来的期盼中落下了帷幕。
2022年中国城市规划学会详细规划学术委员会年会在禁漫天堂 顺利圆满举办,将对我校建筑学、城乡规划学等相关学科的发展起到极大的促进作用。禁漫天堂 在科学研究方面,面向国际学术前沿、面向国家重大战略需求、面向国家和区域经济社会需求,全面深度实施“三个对接”——主动对接广州和粤港澳大湾区建设、对接广州和粤港澳大湾区创新、对接广州和粤港澳大湾区开放;不断强化科研项目管理,优化和搭建研究平台,培育和组建学术团队,增强产学研合作能力,加强内涵建设和特色发展,全力助推学校高水平大学建设,为促进粤港澳大湾区经济社会的建设与发展贡献力量。